标准领跑

【标准发布】温室气体产品碳足迹量化方法与要求石膏及石膏制品(T/CBMF 315-2025)
发布时间:2025-12-30    

协会标准

      2025年5月26日,由中国建筑材料联合会石膏建材分会、建筑材料工业技术情报研究所等单位负责起草的中国建筑材料协会标准T/CBMF 315-2025温室气体产品碳足迹量化方法与要求石膏及石膏制品正式发布,并于2025年6月26日实施。






T/CBMF 315-2025
温室气体产品碳足迹量化方法与要求
石膏及石膏制品


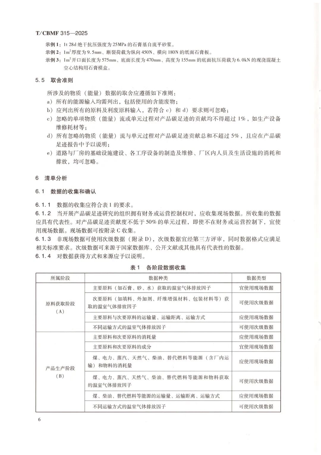
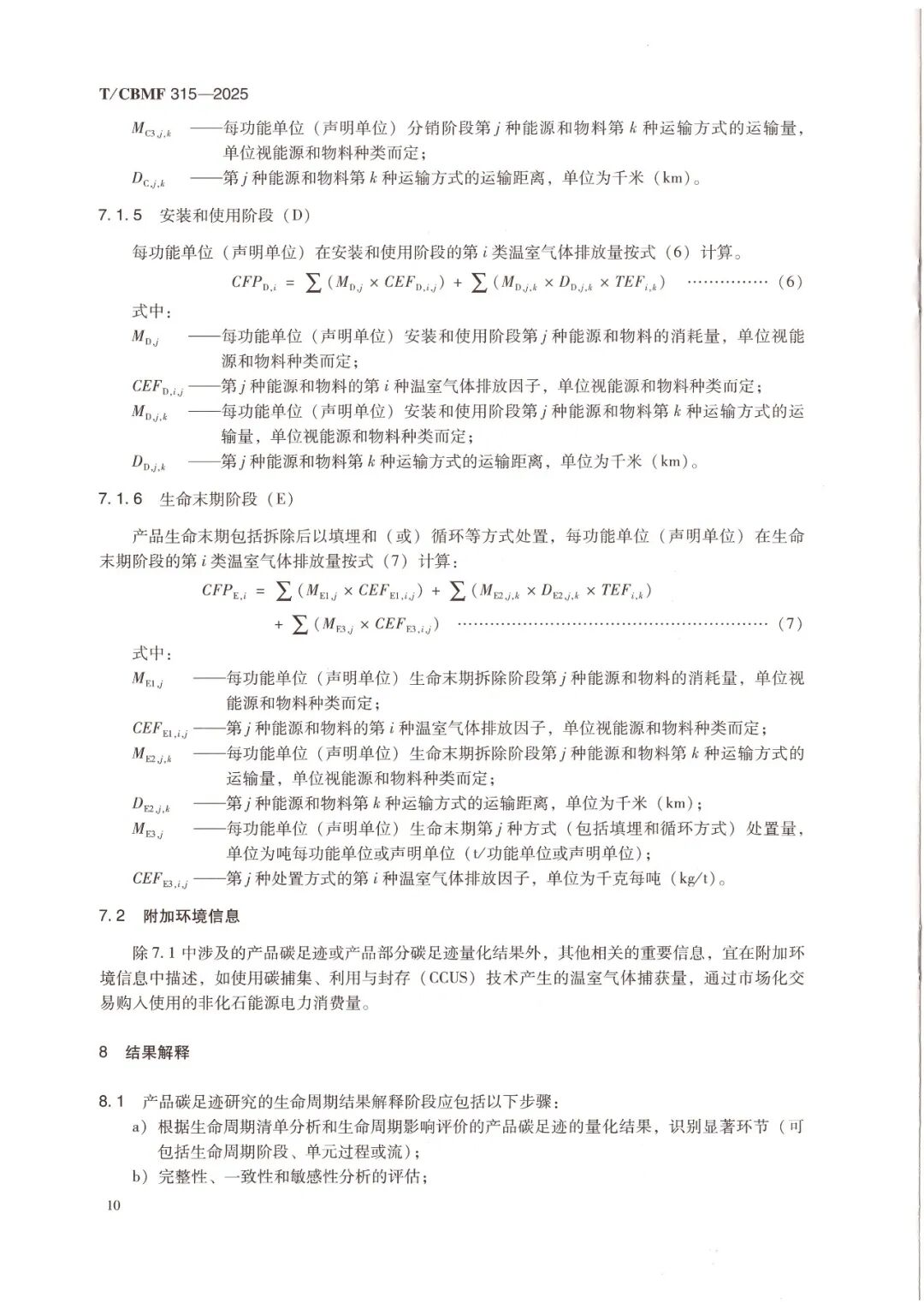
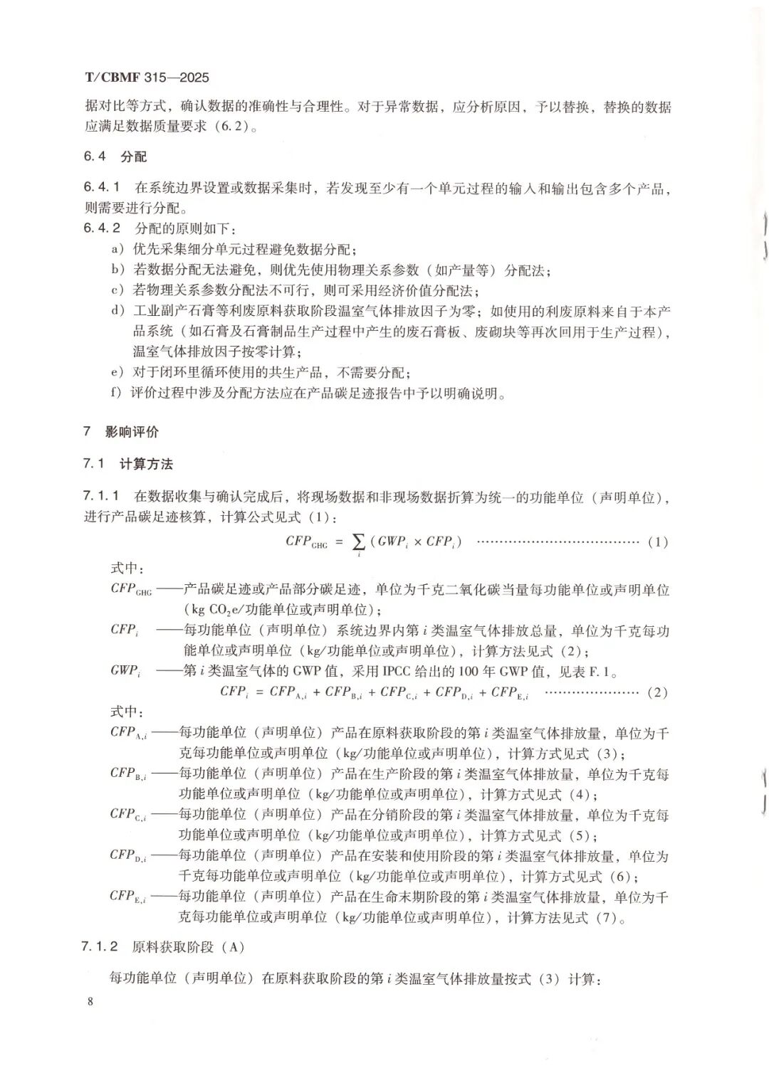
本文件规定了石膏及石膏制品碳足迹的量化目的、量化范围、清单分析、影响评价、结果解释、鉴定性评审、可比性、绩效追踪以及报告等内容。

本文件适用于以石膏为主要原料生产的石膏胶凝材料、石膏砂浆及石膏制品碳足迹量化与评价。其他石膏材料可参照执行。


品牌强国

你知道你的Internet Explorer是过时了吗?

为了得到我们网站最好的体验效果,我们建议您升级到最新版本的Internet Explorer或选择另一个web浏览器.一个列表最流行的web浏览器在下面可以找到.