
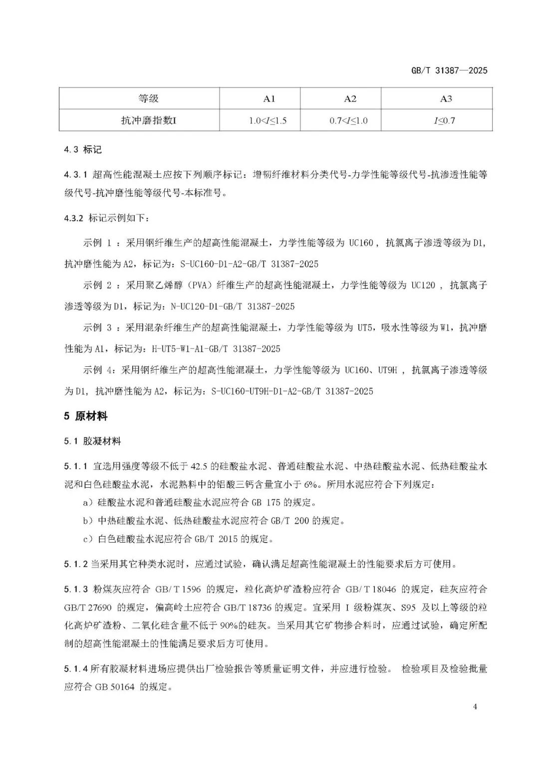
住建部最新国标!《超高性能混凝土》GB/T 31387—2025完成意见稿公开征求意见,本标准规定了超高性能混凝土UHPC的性能等级、原材料、配合比设计、质量要求、制备、养护、试验方法及检验规则等。
基于《超高性能混凝土》GB/T 31387—2025意见稿,按照抗压强度等级,超高性能混凝土UHPC起步强度UC100,最高强度UC200:

住建部通知原文如下,如需查阅下载《超高性能混凝土》GB/T 31387—2025意见稿全文,可至文末。

基础知识
超高性能混凝土UHPC
超高性能混凝土,简称:UHPC,被公认为“近三十年来最具创新性的水泥基工程材料”,鉴于其尤其突出的超高强度,也被业内誉为“最强混凝土”,《超高性能混凝土》GB/T 31387—2025意见稿定义:“以水泥和矿物掺合料等为胶凝材料,配合骨料、外加剂、高强度微细钢纤维和/或非金属纤维、水等原料生产的超高强纤维增韧混凝土”。

UHPC超高性能混凝土
桥面铺装

风电设备灌浆

轻量化预制构件

装配式电缆沟 盖板

国标全文
《超高性能混凝土》征求意见稿

































