
本标准代替GB/T 23456一2018《磷石膏》。与GB/T 23456一2018相比,除结构调整和编辑性改动外,主要技术变化如下:
a) 更改了范围;
b) 增加了术语和定义;
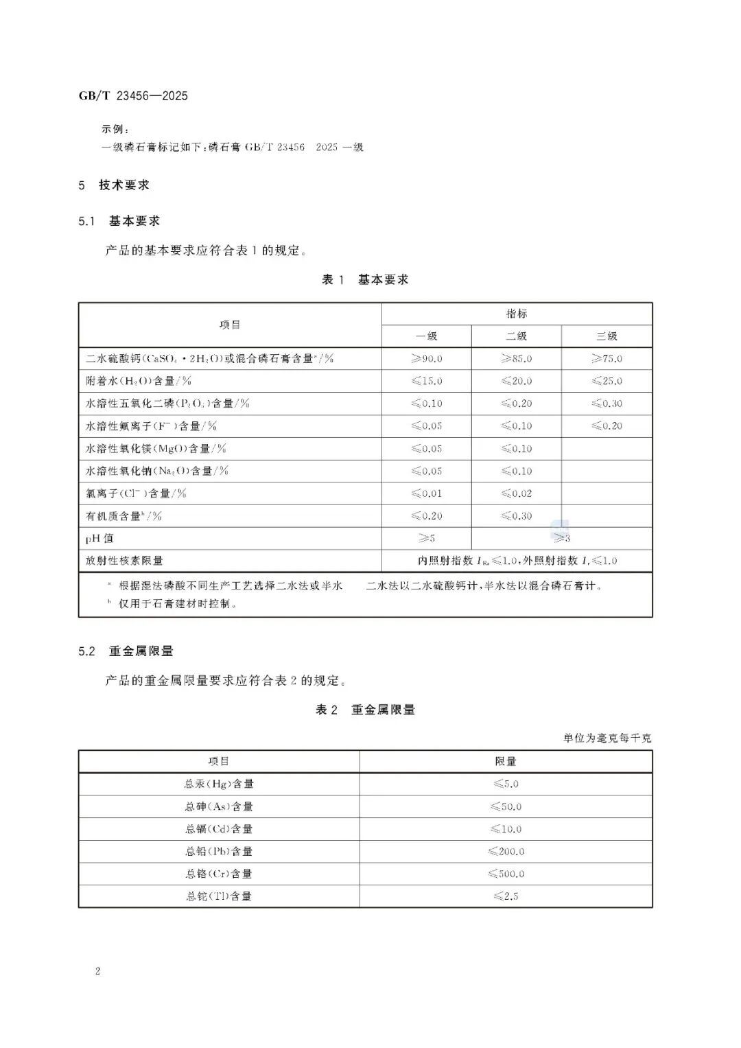
c)更改了二水硫酸钙(CaSO4.2H2O)或混合磷石膏含量指标;
d)更改了水溶性五氧化二磷(P2O5)、水溶性氟离子(F-)、水溶性氧化镁(MgO)、水溶性氧化钠(Na2O)、氯离子(CI-)含量指标;
e)增加了有机质含量指标;
f)更改了pH值指标;
g)更改了放射性核素限量指标;
h)增加了重金属限量要求;
i)增加了有机质含量和重金属限量测定方法;
j) 更改了贮存。











